光伏组件抗压测试(上)- 扰动理论在气缸载荷静载测试的应用
扰动理论
在气缸载荷静载测试的应用
光伏组件抗压测试分为静态和动态载荷,本文着重阐述解决静态载荷测试过程中的过冲问题。
气缸载荷结构
气缸载荷以其操作的便捷性,广泛用于太阳能组件的载荷测试。
气缸载荷的结构如下:
图中,1是气缸或液压缸,2是太阳能组件,3是控制系统,4是活塞,5是拉压力传感器,6是吸盘,7是空压机,8是充气阀门组,9是流量控制阀,10是真空阀,11是真空发生器。
控制方法如下:
打开空压机,控制系统控制充气阀门组的通断状况,气缸上的上气口A充气,下气口B放气,活塞向下通过吸盘将压力施加到太阳能组件上,控制系统接收到拉压力传感器的压力的大小,控制系统控制流量控制阀,使压力达到目标值。
2. 气缸载荷的静载过冲现象
举例如下:
设定值为2400Pa,实际值从低于2400Pa的2330Pa,瞬间跳转到2800Pa左右,超出标准要求的±100Pa的要求。
3. 问题的解决
质卫科技采用工控机与PLC相结合的控制方法,采用扰动理论,去除由于气缸摩擦力导致拉压力传感器反应滞后的问题。
扰动理论常用于太阳能电站的MPPT追踪。我们将这种理论应用于气缸载荷的静载控制中,取得了了很好的结果。
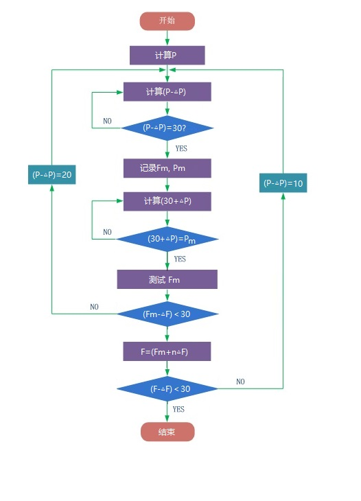
基于“爬山原则”的扰动-观测法是主要方法,它以扫描作为扰动的依据,相邻两次计算的拉压力值的大小作为流量阀气压扰动方向的判断依据,实际上是一个自寻优的控制过程。
扰动-观察法的程序流程图如下图所示,UREF为气压给定信号,△P为气压扰动步长。对UREF施加一定幅度的扰动,气压有一定程度的变化,反应到拉压力上,产生变化。
如果拉压力没有达到目标值,则下一周期保持扰动方向不变,否则使扰动方向与当前周期相反。
3.2 扰动理论应用的效果
通过扰动理论的应用,压力能精确控制,不在出现过冲现象,且均匀度控制在0.5%以内。


- 文件名称 发布日期 操作





